休眠唤醒
本芯片支持休眠唤醒。休眠时仅有小核 CPU 运行,主核 CPU
以及不必要的硬件模块都会掉电。
注: 休眠模式需外接 LDO1V8,用于 pad hold 功能供电;EN 管脚为 OD
类型,外部接上拉。
要进入休眠时,主核 CPU 发起休眠流程,在对所有相关模块执行完休眠准备后,主核 CPU 在 SRAM 空间中准备好唤醒代码,并且设置唤醒地址到 PRCM 唤醒。


休眠流程
-
软件收到休眠事件,执行系统休眠流程。
-
CPU 保存现场,配置 RTC backup 寄存器(自定义休眠唤醒 flag)。
-
CPU 使能 psram pad hold。
-
CPU 拉低 EN 断电。

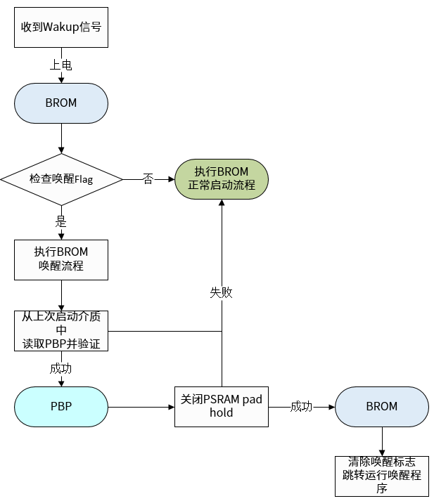
唤醒流程
-
外部按键拉低 Wakup 信号。
-
RTC 配置 EN 寄存器为 1,拉高 EN 信号,系统上电。
-
BROM 判断 RTC 休眠唤醒 flag 寄存器,进入唤醒流程。
-
CPU 关闭 psram pad hold。
-
CPU 恢复现场。

